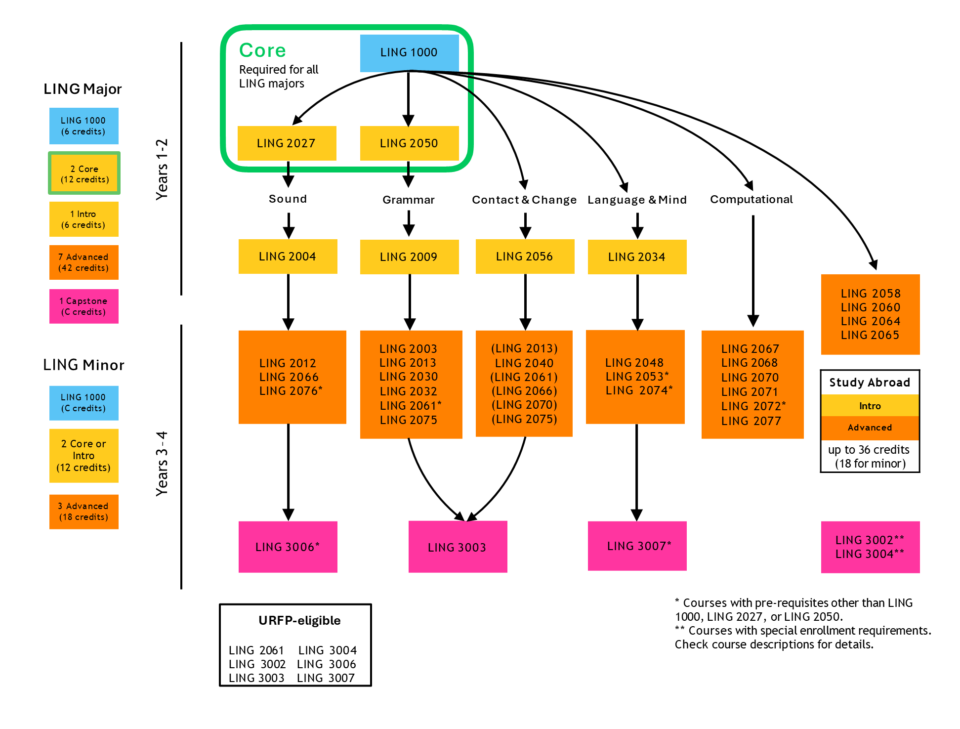
Streams in HKU Linguistics
As a major in Linguistics, you will acquire sound analytical and reasoning skills. You will develop a deep understanding of language and be well prepared for many career paths, including language teaching, information technology (e.g. natural language processing and speech recognition), speech and language pathology, translation, marketing, public relations, and academic research. We recommend you choose one of several streams (concentrations) when selecting your courses within the major:
The Sound stream focuses on the mental representation of speech sounds (phonology) and their physical properties (phonetics). A structured series of courses equips students with theoretical knowledge and practical skills for studying articulatory and acoustic phonetics (LING 2004 Phonetics; LING2012 Experimental Phonetics), sociophonetics (LING 2066 Variation Analysis), and Mind and Body: A Holistic Approach to the Sounds of Language (LING2076), while a capstone experience provides students with a practical opportunity to engage in experimental research (LING 3006 Laboratory Linguistics: Practicum).
The Grammar stream focuses on the various ways languages encode similar meanings (LING2030 Morphology; LING2003 Semantics) to explain the similarities and differences we observe among the world’s languages (LING2009 Languages of the World; LING2013 Language Typology), and how the structures shared among languages may be modelled (LING2032 Syntactic theory). We emphasize documentary approaches through the collection of primary data in the field (LING2061 Field Methods; LING2075 Issues in Language Documentation). The best way to apply all the knowledge acquired in this stream is via engaging in a capstone experience (LING3003 Linguistics Field Trip).
The Language and Mind stream focuses on the study of language from psychological and neural perspectives. It aims to address questions like how we acquire language, how we comprehend and produce language, how our language use interacts with other cognitive functions, what it means to be multilingual, and how we represent language in the mind and brain. Courses in this stream include LING2034 Psycholinguistics, LING2048 Language and Cognition, LING2053 Language and the Brain, and LING2074 Introduction to Second Language Research. The capstone course (LING3007 Seminar in Psycholinguistics) helps you acquire the coding and neuroimaging skills for designing and running a real-life experiment.
The Language Contact and Change stream addresses how languages change through social pressures (LING2056 Sociolinguistics) and when speakers of different languages interact (LING2040 Languages in Contact). We concentrate on linguistically diverse regions and undertake field trips to Asia, Africa, and Europe (LING3003 Linguistics Field Trip) to study language contact and change in real-life situations. Other course in this stream include LING2013 Language Typology; LING2061 Field Methods; LING2066 Variation Analysis; LING2070 Historical Linguistics: Languages, Genes and Human Migrations and LING2075 Issues in Language Documentation.
The Quantitative and Computational stream focuses on how linguistic issues can be investigated with mathematics and computer science. We cover how to design and build linguistic datasets (LING2077 Data-collection for linguistic research), as well as how to analyse such datasets – and more broadly data in the Humanities – with statistical methods (LING2071 Introductory Statistics for the Humanities; LING2072 Advanced Statistics for the Humanities). We also introduce various computational approaches to language emergence, linguistic diversity and language change (LING2068 Modelling language and languages; LING2070 Historical Linguistics: Languages, Genes and Human Migrations). Finally, we investigate how natural language can be processed and generated by machines, covering fields such as speech recognition, speech synthesis, and text mining, without leaving aside the more recent developments centred on large language models (LING2067 Natural Language Processing).
These streams only serve as guidelines to help students build their study plan and understand how different courses relate to each other. While it may make sense to complete all the courses of a stream deemed of interest by a student, there is no requirement to complete one or several streams, and there will be no official recognition of the completion of a stream. Students are completely free to choose the courses they want in and across streams.
